Login
Section Articles

Aldosterone and Acetylcholine Associations With Chronic Hypertension

Hubungan Aldosteron dan Asetilkolin dengan Hipertensi Kronis
Vol. 2 No. 3 (2025): Desember:

Khutheir Abbas Ali (1), Ola Hassan AlSaady (2), Qussay Noori Raddam (3)

(1) Ministry of Education, 3rd Karkh Dept. Baghdad, Iraq
(2) Ministry of Education, 3rd Karkh Dept. Baghdad, Iraq
(3) Al-Iraqia University – Education College. Dept. of Biology, Iraq

Abstract:

General Background Hypertension is a major indicator of cardiovascular dysfunction and is regulated by complex hormonal and neural mechanisms. Specific Background Aldosterone and acetylcholine play critical roles in fluid balance, vascular tone, and blood pressure regulation. Knowledge Gap However, limited studies have examined the relationship between aldosterone and acetylcholine concentrations simultaneously in individuals with chronic hypertension. Aims This study aimed to evaluate serum aldosterone and acetylcholine levels and determine their correlation with blood pressure in adult males with chronic hypertension. Results The findings revealed a highly significant increase in aldosterone levels and a significant decrease in acetylcholine concentration in hypertensive patients compared to healthy controls. Aldosterone showed a positive correlation with both systolic and diastolic blood pressure, whereas acetylcholine demonstrated an inverse correlation with blood pressure. Novelty This study provides evidence of an inverse relationship between aldosterone and acetylcholine concentrations within the same hypertensive population. Implications These results contribute to a better physiological understanding of hypertension and highlight the importance of hormonal–neurotransmitter interactions in blood pressure regulation.


Keywords: Aldosterone, Acetylcholine, Hypertension, Blood Pressure, Correlation


Key Findings Highlights:




  1. Serum hormone levels differed significantly between patients and controls.




  2. Neurotransmitter concentration showed an inverse relationship with pressure values.




  3. Reciprocal association was observed between endocrine and neural markers.



Introduction

Hypertension is a vital biomarker of utmost importance, as it accurately and directly reflects cardiovascular status. It not only explains the heart’s capacity to perform its functional role but also highlights the health of the blood vessels and their ability to expand and contract in a healthy manner, which are crucial factors for ensuring smooth blood flow to all parts of the body. Accordingly, it can be said that measuring blood pressure, particularly when elevated, represents a comprehensive reflection of the functional performance of the heart and blood vessels, making this measurement a fundamental and essential vital sign in monitoring public health [1].

It is also defined as the pressure or force exerted by the blood on the inner surfaces of the arterial walls, specifically at the moments when the blood flows and rolls through these arteries and blood vessels. Despite the great importance of blood pressure in vital bodily functions, it is also important to note that high blood pressure [2].

Some medical conditions lead to high blood pressure, where the main reason for this increase is due to negative effects occurring on the kidneys, whether these effects directly or indirectly affect kidney function. In addition, the cause of high blood pressure may be problems or disorders in the heart arteries, including narrowing or hardening of the arteries, which impede normal blood flow. Furthermore, the endocrine system, which is responsible for regulating hormones in the body, plays an important role in controlling blood pressure, and in some cases, any malfunction in this system may cause high blood pressure, and these various medical conditions constitute a percentage of the total cases of high blood pressure [3].

High blood pressure plays a complex role influenced by a large number of different factors. These diverse factors overlap and interact with each other to affect blood pressure levels. Among these numerous factors that contribute to blood pressure regulation, we find the hormone aldosterone. This hormone has a significant impact on blood pressure [4].

Aldosterone steroid hormone produced from the outer part of the gland, the cortex of the adrenal gland. Diuretics play and it role vitalin to organize the balance of water and salts in the body. He works Aldosterone on Prophetesses Far away and channels the university in kidneys, where it stimulates sodium and water, which increases in size of Liquids in the body and raises blood pressure. Aldosterone also works. More absorption of sodium and water in College [5]. Aldosterone is the hormone Main between the regulation of cortical mineral, where it has effective Excellence. Other hormones, like Dioxy Corticosterone, increase sodium ions, which contribute mainly to raising blood pressure [6].

Organizes the secretion of Aldosterone by the renin enzyme, that produced by the kidneys, and often compares its levels for diagnostic purposes. Running an Aldosterone test to determine the Reasons for a rise or decrease in Potassium levels in blood, or for diagnostic Cases, such as kidney failure diseases [7].

The main effects of aldosterone are related to the regulation of fluid and electrolyte balance., It causes reabsorption of sodium (Na⁺) and water in the kidneys., With increased secretion of potassium and hydrogen (H⁺) via the chief cells in the distal tubule and collecting duct, leading to increased blood pressure due to activation of mineralocorticoid receptors (MR), the increase has been linked. Aldosterone secretion is involved in the development of cardiovascular diseases, not just because of high blood pressure, but also for its role in stroke, Coronary artery disease, and Congestive heart failure. Aldosterone stimulates vascular dysfunction and remodeling, which plays a role. A pivotal: the pathophysiology of hypertension. [8]. From an evolutionary perspective, Aldosterone had a defensive role in protecting against trauma and bleeding through salt retention, vasoconstriction, and inflammation to promote wound healing. However, with the modern lifestyle and a diet rich in salt, this defense mechanism has become harmful, which contributes to high blood pressure and cardiovascular diseases [9]. In 1955, Jerome Conn described the first case of primary aldosterone, which is characterized by hypokalemia, decreased plasma renin activity, Elevated concentration of aldosterone in plasma and urine, and it is a common cause of resistant hypertension. Increased aldosterone concentrations have also been reported in cases of primary hypertension, even in the absence of adrenal tumors, suggesting that some cases of high blood pressure may be the result of chronic hyperaldosteronism. Light [10].

Aldosterone specifically is a steroid hormone, meaning it belongs to the group of steroid hormones that play a vital role in various bodily functions [11]. Studies and research have conclusively demonstrated a strong link between elevated levels of aldosterone in the body and the development of a variety of serious cardiovascular diseases. This relationship is not merely a secondary consequence of high blood pressure resulting from increased aldosterone. The primary effects and vital functions of the hormone aldosterone revolve mainly around the precise and balanced regulation of various bodily fluids, as well as controlling important electrolyte levels within the body. This regulatory function is particularly evident in aldosterone's ability to stimulate the reabsorption process, which means the body retrieves large quantities of [12]. But has other dimensions that go beyond that. Elevated aldosterone contributes to direct damage to the heart and blood vessels, regardless of its effect on blood pressure. In other words, even in cases where high blood pressure is not the main factor, increased aldosterone secretion remains a significant risk to cardiovascular health and increases the likelihood of developing serious diseases. This suggests that aldosterone plays a pivotal role in the development of these diseases and that controlling its levels may have an important protective and therapeutic effect [9]. Acetylcholine, one of the most important neurotransmitters in vertebrates and invertebrates, is considered the main transmitter of the cholinergic system [13]. Acetylcholine is the neurotransmitter at neuromuscular junctions, at synapses in the ganglia of the visceral motor system, and at a variety of sites within the central nervous system. Endothelial cells play a key role in regulating blood vessels by controlling their dilation and contraction, which helps maintain blood pressure balance. Panier et al.,2015) Endothelial dysfunction is considered a major pathological factor contributing to the development of cardiovascular diseases, including hypertension. This dysfunction leads to increased vasoconstriction and impaired vasodilation, especially in the small vessels, which are hallmarks of hypertension. Acetylcholine (ACH) stimulates endothelial cells to secrete nitric oxide (NO), which plays a major role in the relaxation of vascular smooth muscle cells [14]. For this reason, acetylcholine is used as a tool to assess endothelial function [15]. Acetylcholine is often detected- Ach- And its determination in biological samples such as blood, serum, plasma, urine, or tissue after homogenization. Microdialysis is an interesting approach, but it has limited use due to the need for advanced equipment.

The cholinergic system consists of the neurotransmitter acetylcholine (Ach), Nicotinic (nAChR), and muscarinic (mAChR) receptors. Cholinergic neurons are found in various regions of the nervous system, such as the basal forebrain, which is the major source of cholinergic neurons extending to the hippocampus, cortex, and amygdala, making it important in cognitive functions such as memory and attention. Acetylcholine is synthesized in the neuronal cytoplasm from choline and acetyl-coenzyme A by the enzyme choline acetyltransferase (ChAT) and released at the synapse, where it binds to muscarinic and nicotinic receptors to transmit signals. Acetylcholine is broken down by the enzyme acetylcholinesterase (AChE) into choline and acetate, from which choline is recycled [16]. The muscarinic acetylcholine receptor (mAChR) is a G protein-coupled receptor. A transmembrane receptor, consisting of five subtypes (M1-M5) encoded by the CHRM1-CHRM5 genes [17, 18].

Acetylcholine is a central neurotransmitter that plays an important role in many functions. As a neurotransmitter, acetylcholine facilitates communication between nerve cells and other cells, allowing rapid transmission of nerve signals. The most important effects of acetylcholine in the nervous system, it significantly contributes to regulating heart rate, maintaining the stability of blood circulation, and blood pressure [19, 20].

Materials and Methods

2-1 Study sample collection

This study was conducted on several male patients with chronic hypertension, numbering. 30People who were randomly selected of different ages, ranging in age from 18- 60 years at Baghdad Teaching Hospital / Medical City and International Hospital. Ministerial and several healthy people, in total. 10For the period from 28 October 2024 to 9 November 2024.

2-2 Experimental design

The study samples were divided into four groups as follows:

1-The first group, Group 1. 1Ten healthy samples were included as a control group, with ages ranging between 18 - 60 years.

2-The second group included ten samples of people with high blood pressure, aged between 18 35and) years.

3-The third group included ten samples of people with high blood pressure, aged between 35- 50 years.

4- The fourth group, Group 4, included ten samples of people with high blood pressure, aged between 50 – 60 years.

2-3 B lood sample s collection

(5) ml of brachial venous blood was drawn from each experimental sample using a medical syringe after sterilizing the drawing area. Then the drawn blood was placed in test tubes free of EDTA to separate blood serum, centrifuged Centrifuge, and quickly3000Course and duration15A minutes, and then the blood serum was drawn. Using a micropipette, the separated blood serum was placed in other test tubes to test the hormone aldosterone and the neurotransmitter acetylcholine.

2-4 - Estimation of serum aldosterone and acetylcholine levels using ELISA.

Aldosterone and acetylcholine concentrations were measured following the steps included with the test kit. Kit is ready-made and according to the manufacturer's instructions for the technology. ELISA (a company Human Made in Germany

The normal rate of aldosterone is 31.25 pg/mL. The normal rate of the neurotransmitter acetylcholine is (15.63-1000 pg/mL)

2-4-1 General principle

The reagents required for this competitive solid phase enzyme immunoassay are: ELISA Competitive. These were used to measure hormones, including immobilized antibodies, antigen-enzyme complex solution, and native antigen. When the antigen-enzyme complex solution is mixed, the Enzyme and serum containing the original antigen, AgTo, antibodies, immobilize the antigen in serum, competing with the antigen-antibody complex. An enzyme that binds to the binding antibodies that are immobilized in the test plate. Therefore, the higher the amount of antigens present in the serum, the less the antigen-enzyme complex will bind to the binding antibodies, and they remain free, hence the name competitive. After removing the antigen-enzyme complexes that did not bind to the antigen-complex, i.e., did not bind to the binding antibodies, they change their color. Therefore, the higher the hormone concentration, the lighter the color.

2-4-2 Assay Procedure

1- situation 50ml From patient test samples, 40ml From serum, and 10ml From the substance of antibodies to the hormones aldosterone and acetylcholine

2- Added 50 mL of enzyme-linked reagent HRP. Pour into each bowl, cover, and shake gently to mix for 10 seconds.

3- Incubate the mixture at room temperature., 37°With the man for 45 minutes

4- Wash the plate 5 times using diluted washing solution, 350ml. The washing solution is prepared by diluting the washing concentration.35x) Then remove the mixture by pulling or pouring it, then dry the plate using absorbent paper.

5- The vessels were dried with absorbent paper to remove water droplets, and this process was repeated five times.

6- Added 90 mL of solution TMB to each bowl, and shook gently until the blue color appeared.

7- Incubate the mixture at room temperature, 37°For a period of 15 minutes away from light to develop color.

8- The interaction was stopped by adding 50 mL of suspension solution per container

9- Mix gently for 30 seconds until the blue color changes to yellow completely

10- Absorbance measurement using the device reader ELISA at wavelength (450 nanometers) (read in 30 1 minutes after adding the suspension solution)

11- The light absorption values were calculated directly for both hormones, as shown in Figures 1 and 2, respectively:

Figure 1. FIGURE 1 Standard curve of aldosterone hormone.

Figure 2. Figure 2: Standard curve of Acetylcholine.

Statistical Analysis

Mean and standard deviation were used to characterize all numerical data. The means of the various parameters were analyzed using an unpaired Student's t-test. A p-value less than 0.05 was deemed adequate for statistical significance.

Results and Discussion

4-1 . Aldosterone (ALD) Level in Patients’ Blood

The results of the current study, as shown in Table 4-1, indicated a highly significant increase in the level of aldosterone (ALD) in the blood serum of patients with hypertension, compared to the control group, at a significance level of (P ≤ 0.001)

Figure 3. Figure ( 4-1 ): Aldosterone (ALD) Level in the Blood of Hypertensive Patients and the Healthy Control Group

Aldosterone is a steroid hormone that contributes to the regulation of sodium reabsorption, water retention, and blood pressure control, and for these reasons, aldosterone level elevates the blood pressure [21]. The findings of the current study are consistent with other studies that refer to the ALD role in elevated BP [22, 23].

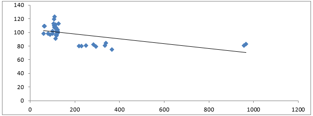
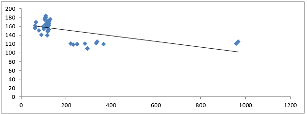
The current study results align with the findings in the study of [24], which showed that elevated ALD levels in patients with chronic hypertension are due to its secretion from the adrenal cortex, may also result from its production in various tissues, and are triggered by intracellular signaling pathways. On the other hand, the mechanism of increased aldosterone secretion enhances sodium reabsorption and water retention, while also improving the loss of potassium and magnesium from the renal tubules, which leads to elevated arterial blood pressure. The current study demonstrated a positive association between serum aldosterone levels and hypertension, as illustrated in Figures (2-4) and (3-4). These findings reinforce the role of aldosterone in influencing and maintaining high blood pressure. Previous studies have indicated the role of aldosterone in hypertension [25], supporting that elevated aldosterone levels—whether due to genetic factors or aldosterone secretion excess—lead to an increase in blood pressure [26]. According to recent studies have shown, aldosterone may play a role in vascular damage by promoting collagen synthesis, which contributes to increased arterial stiffness and elevated blood pressure [27]. Aldosterone also affects the central nervous system, where it acts on sensory receptors in the blood vessels [28].

Figure 4. Figure ( 2-4 ): Correlation Between Aldosterone and Systolic Blood Pressure.

Figure 5. Figure ( 3-4 ): Correlation Between Aldosterone and Diastolic Blood Pressure.

4-2 : Acetylcholine (ACh) Level in the Blood of Patients

Figure 6. Figure (4-4): Acetylcholine (ACh) Level in the Blood

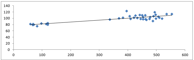
The study results showed that the elevated levels of acetylcholine (ACh) in the experimental groups, compared with the control group, increase blood pressure. Its elevated level is closely linked to the activation of alpha-7 anchor receptors [29]. Studies have shown that activation of alpha-7 nAChR receptors directly contributes to arterial blood pressure [30, 31]. It should be noted that stimulation of alpha-7 nAChR receptors can lead to a gradual and persistent rise in blood pressure [32]. Acetylcholine is considered a key regulator of cardiovascular functions [33]. The autonomic nervous system is also affected by levels of the neurotransmitter acetylcholine, disturbing the balance between the sympathetic and parasympathetic nervous systems. Research has indicated that the sympathetic nervous system. The current study also revealed a negative (inverse) correlation between elevated blood pressure and acetylcholine (ACh) levels in the serum of hypertensive patients, as shown in Figures 4, 5, 4-6.

Acetylcholine impacts the cardiovascular system by reducing heart muscle contraction and lowering heart rate, which in turn leads to a decrease in blood pressure [34]. Some studies have indicated that acetylcholine plays an important role in regulating blood vessels by promoting the release of vasodilators, such as nitric oxide, prostaglandins, and perhaps endothelin. These substances directly affect the ability of blood vessels to dilate and constrict, which is a key factor in controlling blood pressure .[35].

Figure 7. Figure (4-5): Correlation Between Diastolic Blood Pressure and Acetylcholine.

Figure 8. Figure (4-6): Correlation Between Systolic Blood Pressure and Acetylcholine

Figure 9. Figure (4-7): Correlation Between Acetylcholine and Aldosterone.

Conclusion

The results of the statistical analysis of the study variables indicate an inverse relationship between acetylcholine and aldosterone, where an increased secretion of acetylcholine contributes to the inhibition of nerve ganglia, reducing the effectiveness of the sodium-potassium pumps and sodium reabsorption. As a result, aldosterone secretion decreases. Conversely, an increase in aldosterone contributes to reducing the effect of acetylcholine through a feedback regulatory mechanism, enhancing sodium reabsorption and restoring the natural balance.

References

[1] World Health Organization, “Title of the Press Release,” World Health Organization, Sep. 19, 2023.

[2] H. W. Baynest, “Classification, Pathophysiology, Diagnosis, and Management of Diabetes Mellitus,” Journal of Diabetes and Metabolism, vol. 6, pp. 541–549, 2015.

[3] W. G. Babikr, A. S. Alshahrani, and H. G. Mustafa, “Correlation of HbA1c With Body Mass Index and HDL-Cholesterol in Type 2 Diabetic Patients,” Biomedical Research, vol. 27, no. 4, pp. 1280–1283, 2019.

[4] S. Fleming et al., “Self-Screening and Non-Physician Screening for Hypertension in Communities: A Systematic Review,” American Journal of Hypertension, vol. 28, no. 11, pp. 1316–1324, 2015.

[5] V. Xanthakis and R. S. Vasan, “Aldosterone and the Risk of Hypertension,” Current Hypertension Reports, vol. 15, no. 2, pp. 102–107, 2013.

[6] T. E. Madsen et al., “Sex Differences and Stroke Risk in the REGARDS Study,” Hypertension, vol. 74, no. 4, 2019.

[7] S. Fleming et al., “Community-Based Hypertension Screening,” American Journal of Hypertension, vol. 28, no. 11, pp. 1316–1324, 2015.

[8] D. Ettehad et al., “Blood Pressure Lowering for Prevention of Cardiovascular Disease,” The Lancet, vol. 387, no. 10022, pp. 957–967, 2016.

[9] P. L. Shrestha, P. A. Shrestha, and R. P. Vivo, “Epidemiology of Comorbidities in Hypertension,” Current Opinion in Cardiology, vol. 31, pp. 376–380, 2016.

[10] I. Savini, V. Gasperi, and M. V. Catani, “Oxidative Stress and Obesity,” in Obesity, Springer, 2016, pp. 65–86.

[11] R. Gargiulo, F. Suhail, and E. V. Lerma, “Hypertension and Chronic Kidney Disease,” Disease-a-Month, vol. 61, pp. 387–395, 2015.

[12] R. Xu et al., “ACEIs Versus ARBs on Proteinuria,” Medicine, vol. 94, e1560, 2015.

[13] T. Floyel, S. Kaur, and F. Pociot, “Genes Affecting B-Cell Function in Type 1 Diabetes,” Current Diabetes Reports, vol. 15, p. 97, 2017.

[14] A. A. Rabinstein, “Optimal Blood Pressure After Intracerebral Hemorrhage,” Stroke, vol. 49, pp. 275–276, 2018.

[15] I. Y. Kim et al., “Kidney Function After Unilateral Adrenalectomy,” International Urology and Nephrology, vol. 50, pp. 1887–1895, 2018.

[16] A. A. Rabinstein, “Optimal Blood Pressure After Intracerebral Hemorrhage,” Stroke, vol. 49, pp. 275–276, 2018.

[17] J. Marchi et al., “Risks Associated With Obesity in Pregnancy,” Obesity Reviews, vol. 16, no. 8, pp. 621–638, 2015.

[18] M. Stowasser and R. D. Gordon, “Primary Aldosteronism,” Physiological Reviews, vol. 96, no. 4, pp. 1327–1384, 2016.

[19] C. M. Ferrario et al., “ACE2 and Angiotensin-(1–7) in Cardiovascular Regulation,” American Journal of Physiology, 2020.

[20] L. A. Biwer, M. C. Wallingford, and I. Z. Jaffe, “Vascular Mineralocorticoid Receptor,” American Journal of Hypertension, vol. 32, pp. 123–134, 2019.

[21] S. D. Niyonambaza et al., “Neurotransmitter Sensing Methods,” Applied Sciences, vol. 9, no. 21, 2019.

[22] Z. Wu, D. Lin, and Y. Li, “Monitoring Neurotransmitters,” Nature Reviews Neuroscience, vol. 23, pp. 257–274, 2022.

[23] K. Ghimire et al., “Nitric Oxide: What’s New,” American Journal of Physiology–Cell Physiology, vol. 312, no. 3, pp. C254–C262, 2017.

[24] J. D. Raffetto and R. A. Khalil, “Mechanisms of Endothelial Dysfunction,” Current Hypertension Reports, vol. 20, no. 1, 2018.

[25] N. Madrer and H. Soreq, “Cholino-ncRNAs and Acetylcholine Signals,” FEBS Letters, vol. 594, pp. 2185–2198, 2020.

[26] S. K. Brannan et al., “Muscarinic Cholinergic Receptor Agonist,” New England Journal of Medicine, vol. 384, pp. 717–726, 2021.

[27] H. C. Saternos et al., “Muscarinic Receptor Subtypes in the Cardiovascular System,” Physiological Genomics, vol. 50, pp. 1–9, 2018.

[28] S. H. S. M. Al-Naseri, Physiological Markers in Hypertension Diagnosis, University of Tikrit, 2021.

[29] S. R. Mulay et al., “Urea and Creatinine Levels in Hypertension,” Journal of Clinical and Diagnostic Research, vol. 10, no. 10, 2016.

[30] M. Lombardi et al., “Sex Differences in Hypertension,” Annals of Clinical Hypertension, vol. 1, pp. 1–5, 2017.

[31] A. Tomaschitz et al., “Aldosterone and Arterial Hypertension,” Nature Reviews Endocrinology, vol. 6, no. 2, pp. 83–93, 2020.

[32] A. Roy et al., “Cholinergic Activity in Heart Diseases,” Molecular Medicine, vol. 20, no. 1, pp. 527–537, 2015.

[33] J. S. Floras, “Sympathetic Nervous System in Heart Failure,” Journal of the American College of Cardiology, vol. 54, no. 5, pp. 375–385, 2019.

[34] F. Triposkiadis et al., “Sympathetic Nervous System in Heart Failure,” Journal of the American College of Cardiology, vol. 54, no. 19, pp. 1747–1762, 2019.

[35] E. L. Saw et al., “Non-Neuronal Cholinergic System in the Heart,” Journal of Molecular and Cellular Cardiology, vol. 125, pp. 129–139, 2018.